機械刺激(尤其是高應變機械應力)會導致軟骨細胞分解代謝和死亡,與骨關節炎(OA)發病相關,而 OA 作為常見退行性關節疾病,其誘發因素和機制尚不明確。細胞死亡(尤其是程序性細胞死亡)與衰老相關,其中鐵死亡是一種以磷脂氧化損傷為特征的壞死性細胞死亡形式,GPX4 通過谷胱甘肽合成調控鐵死亡,Fsp1 則借助輔酶 Q10 抵御 GPX4 相關鐵死亡。Piezo1 作為機械敏感性鈣離子通道,其激活與細胞死亡及軟骨退變相關,且在機械刺激引發的鈣內流和細胞生物物理變化中起重要作用。
基于此,山東大學齊魯醫院骨科的研究團隊為了探究鐵死亡與骨關節炎的關聯及相關機制,通過構建GPX4 條件性敲除小鼠模型和高應變培養的軟骨細胞進行研究。研究成果發表在Journal of advanced research期刊題為“Mechanical overloading induces GPX4-regulated chondrocyte ferroptosis in osteoarthritis via Piezo1 channel facilitated calcium influx”。

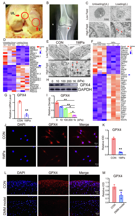
首先,為了探究機械應力介導的鐵死亡在 OA 發展中的作用,研究人員從 OA 患者全膝關節置換術中的負荷區和非負荷區收集軟骨樣本,發現負荷區軟骨損傷更顯著(圖 1A ),圖 1B 中的 X 射線顯示膝關節負荷區存在集中負荷(紅色箭頭),且該區域軟骨細胞的線粒體呈現鐵死亡特征(如膜增厚、萎縮)(圖 1C )。微陣列分析顯示,負荷區軟骨細胞中鐵死亡標志物 GPX4 的水平較非負荷區降低,且與衰老相關分子趨勢一致(圖 1D )。
為了研究機械刺激對軟骨細胞鐵死亡的直接影響,研究人員對原代小鼠軟骨細胞施加 1 MPa、1 Hz 的機械應力下培養 1 小時,隨后繼續培養 24 小時并進行 TEM 觀察 ,發現其線粒體出現鐵死亡相關結構變化(圖 1E ),經機械應力刺激的軟骨細胞中 GPX4 水平(紅色箭頭)降低(圖 1F )。進一步檢測發現高應變負荷降低了 GPX4 的 mRNA(圖 1G)和蛋白(圖 1H-1I)水平 ,免疫熒光染色也證實高應變負荷導致 GPX4 水平降低(圖 1J-1K)。此外,在小鼠內側半月板失穩(DMM)模型中,關節軟骨表層區的 GPX4 水平較對照組顯著降低(圖 1L-1M)。

圖1 過度的應力負荷會導致軟骨細胞發生鐵死亡。
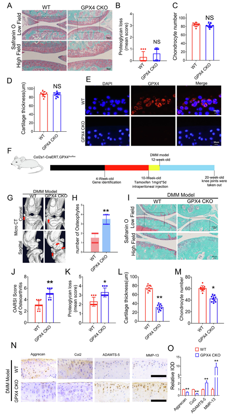
接著,研究人員通過建立他莫昔芬誘導的軟骨細胞特異性 GPX4 條件性敲除(GPX4-CKO)小鼠模型,探究 GPX4 在關節軟骨中的作用。與 GPX4+/+(野生型,WT)同窩小鼠相比,該模型小鼠發育正常,無骨骼異常(圖 2A-2D)。經他莫昔芬處理后軟骨細胞中 GPX4 成功敲除(圖 2E)。此后,在注射他莫昔芬的 12 周齡 GPX4-CKO 小鼠和 WT 小鼠中建立DMM模型(圖 2F)。在建立DMM模型兩個月后,與WT小鼠相比,GPX4-CKO 小鼠膝關節骨贅形成更多(圖 2G-2H),番紅O 染色及組織學分析顯示其 OA 進展更嚴重(圖 2I-2M)。同時,GPX4 缺陷小鼠的軟骨合成代謝標志物(聚集蛋白聚糖、Col2)表達降低,分解代謝標志物(MMP13、ADAMTS-5)表達升高(圖 2N-2O)

圖2 與 GPX4 相關的鐵死亡會加劇 OA 的發展。
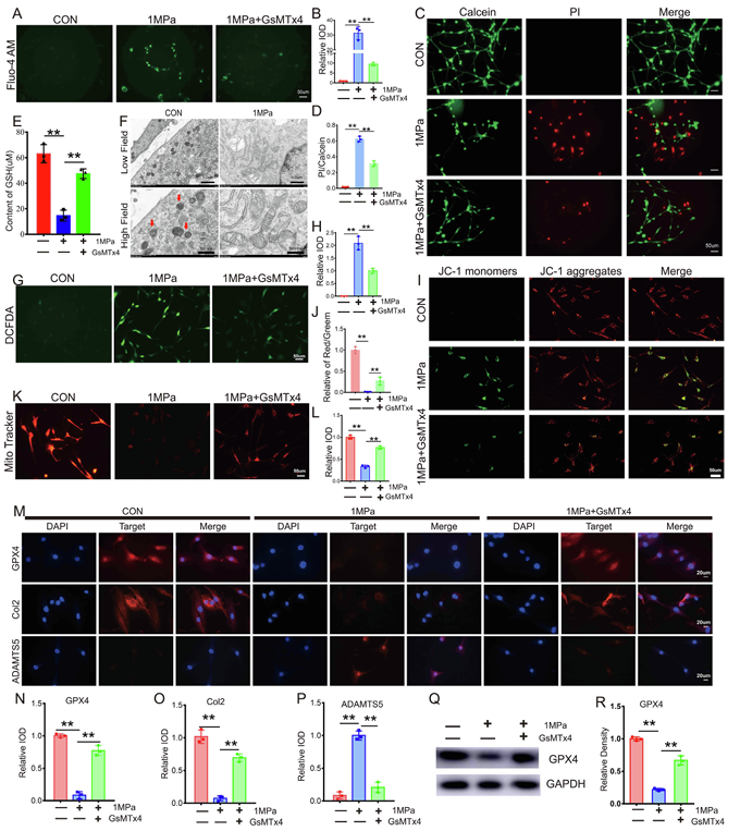
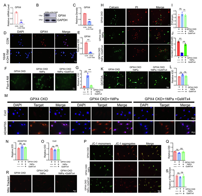
為了探究 Piezo1 通道是否參與機械過載誘導的鐵死亡,研究人員對野生型小鼠原代軟骨細胞施加高應變機械負荷并輔以 Piezo1 抑制劑 GsMTx4 處理。結果顯示,機械刺激誘導鈣內流,GsMTx4 可緩解(圖 3A-3B)。GsMTx4 抑制 Piezo1 能減少機械刺激導致的細胞死亡(圖 3C-3D)。機械過載降低 GSH 表達(圖 3E) 、誘導線粒體鐵死亡損傷(圖 3F),GsMTx4 可減輕這些變化。機械過載還會增加 ROS 產生(圖 3G-3H)、損害線粒體膜電位(圖 3I-3J),減弱線粒體活性(圖 3K-3L),GsMTx4 對 Piezo1 的抑制可逆轉這些變化。同時,機械過載降低 GPX4 表達并損害軟骨細胞代謝(圖 3Q-3R)。

圖3 機械過載通過 Piezo1 離子通道誘導軟骨細胞發生鐵死亡。
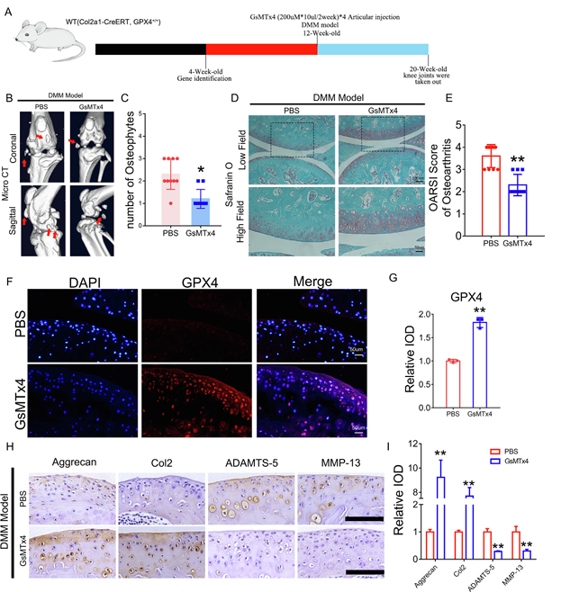
為了進一步探究 Piezo1 在OA發展中的作用, 研究人員構建了DMM 骨關節炎小鼠模型。結果表明,關節內注射 Piezo1 抑制劑 GsMTx4 可減輕模型小鼠膝關節的骨贅形成(圖 4B-4C),改善軟骨老化及 OARSI 評分(圖 4D-4E),維持軟骨中 GPX4 的水平(圖 4F-4G)。此外,關節軟骨的免疫組織化學結果顯示,在 DMM 模型中,GsMTx4 處理可增加合成代謝生物標志物(聚集蛋白聚糖和 Ⅱ 型膠原)的表達,并抑制分解代謝分子(ADAMTS-5 和 MMP-13)的產生(圖 4H-4I)。

圖4 抑制 Piezo1 可減輕 DMM 骨關節炎模型中的軟骨老化。
接下來,為了研究 GPX4 與 Piezo1 通道在機械過載致軟骨細胞損傷中的相互作用,研究人員通過敲低 GPX4 軟骨細胞進行探究。結果證實,軟骨細胞中 GPX4 的敲除效率較高(圖 5A-5E)。實驗發現,GsMTx4 雖能緩解機械過載引起的鈣內流(圖 5F-5G)。然而,無論是否抑制 Piezo1 通道,細胞死亡率均無顯著差異(圖 5H-5I)。機械應力仍會降低谷胱甘肽(GSH)的表達(圖 5J),但由于 GPX4 表達不足,GsMTx4 無法維持 GSH 含量。 在 GPX4 缺失情況下,抑制 Piezo1 通道無法減少機械過載誘導的ROS 產生(圖 5K-5L)以及無法改善軟骨細胞代謝(圖 5M-5O)。GPX4 敲低會削弱 GsMTx4 對機械過載介導的線粒體膜電位損傷(圖 5P-5Q)和線粒體破壞(圖 5R-5S)的保護作用。

圖5 在 GPX4 缺陷小鼠中,抑制 Piezo1 通道無法逆轉機械過載誘導的軟骨細胞損傷。
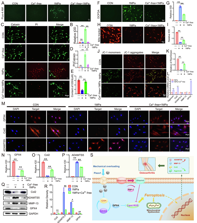
鑒于紊亂的鈣內流可引發鐵死亡且機械過載誘導軟骨細胞鐵死亡時伴隨鈣離子內流增加,研究通過使用無鈣培養基培養野生型小鼠軟骨細胞,探究鈣離子是否為機械過載誘導鐵死亡所必需。結果表明,無鈣環境下機械刺激不會引發明顯鈣內流(圖 6A-6B),且能大幅降低軟骨細胞死亡率(圖 6C-6D)。抑制鈣內流后, 可以維持谷胱甘肽水平(圖 6E),減少活性氧產生(圖 6F-6G),減輕線粒體損傷(圖 6H-6I)并維持其膜電位(圖 6J-6K)。在應對機械過載時,鈣內流的缺失還能維持 GPX4 水平,減少分解代謝生物標志物產生并促進合成代謝生物標志物分泌(圖 6M-6R)。

圖6 機械刺激誘導軟骨細胞發生鐵死亡需要鈣內流的參與。
總之,本研究闡述了機械過載在軟骨細胞中作用的潛在機制:機械過載通過激活 Piezo1 并隨后引發軟骨細胞內的鈣內流,從而誘導鐵死亡。這些信息可能為骨關節炎及其他軟骨退行性疾病的潛在治療干預提供思路。
參考文獻:Wang S, Li W, Zhang P, Wang Z, Ma X, Liu C, Vasilev K, Zhang L, Zhou X, Liu L, Hayball J, Dong S, Li Y, Gao Y, Cheng L, Zhao Y. Mechanical overloading induces GPX4-regulated chondrocyte ferroptosis in osteoarthritis via Piezo1 channel facilitated calcium influx. J Adv Res. 2022 Nov;41:63-75. doi: 10.1016/j.jare.2022.01.004. Epub 2022 Jan 11. PMID: 36328754; PMCID: PMC9637484.
原文鏈接:https://pmc.ncbi.nlm.nih.gov/articles/PMC9637484/
圖片來源:所有圖片均來自參考文獻
小編旨在分享、學習、交流生物科學等領域的研究進展。如有侵權或引文不當請聯系小編修正。如有任何的想法以及建議,歡迎聯系小編。感謝各位的瀏覽以及關注!進入官網www.stransky-webdesigns.com或關注“Naturethink”公眾號,了解更多相關內容。咨詢熱線:021-59945088
點擊了解:仿生壓力細胞培養儀

新魯汶大學的公報指出,如今抗生素耐藥菌的出現給人類和醫藥帶來了新 ...

根據“生物安全關鍵技術研發”重點專項評審工作安排,生物中心將于2 ...

2018年度國家科學技術獎提名工作已結束,國家科學技術獎勵工作辦 ...

為更好的向用戶、潛在用戶提供我們的產品,即日起推出如下活動:凡向 ...

據英國《自然·通訊》雜志日前發表的一篇醫學論文報告,科學家發現了 ...

“免疫系統在高血壓中扮演了未曾預料的重要角色。”英國格拉斯哥大學 ...

“來一場中國制造的品質革命!”3月5日,李總理在政府工作報告中發 ...

Naturethink網站及微信內容逐步完善,敬請查閱! ...

美國僑報網近日刊文稱,一項新出爐的研究警告稱,即使是失眠一夜,也 ...
公司完成細胞張應變與壓力綜合培養儀器的研發; ...

我司自主研發產品,重視知識產權,已擁有多項專利證書! ...

2018年春節將至,我司放假時間安排為:2月14日至2月21日, ...

為提高區域自主創新能力,推進區域科技創新體系建設,加大創新驅動區 ...

澳大利亞和英國一項研究顯示,對于幾乎任何年齡段的人群而言,快走都 ...

癌癥在促進腫瘤表型表觀遺傳重編程和修飾的復雜組織微環境中發展。此 ...

2018年國家自然科學基金項目申請工作已開始,你準備好了嗎? ...

壁面剪切應力(WSS),是單位面積上由血管表面流動的液體產生的接 ...

炎癥是機體受到外界微生物入侵后的一種保護性反應。作為影響最大的炎 ...